Döner Sermaye İş Akış Şemaları
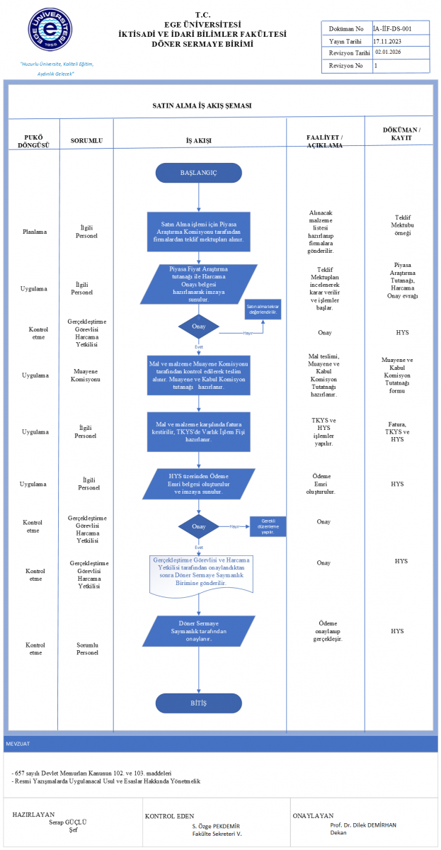
IA-IIF-076 DÖNER SERMAYE SATIN ALMA İŞ AKIŞ ÇİZELGESİ
IA-IIF-077 SÖZLEŞME İŞ AKIŞ ÇİZELGESİ
AKREDİTASYON & KALİTE GÜVENCESİ
Döner Sermaye İş Akış Şemaları
IA-IIF-076 DÖNER SERMAYE SATIN ALMA İŞ AKIŞ ÇİZELGESİ
IA-IIF-077 SÖZLEŞME İŞ AKIŞ ÇİZELGESİ